
Nossa missão é promover o bem-estar dos nossos pacientes, oferecendo cuidados médicos de excelência e serviços. Buscamos superar as expectativas, proporcionando um ambiente acolhedor e seguro, onde cada indivíduo é tratado com respeito, compaixão e profissionalismo. Estamos comprometidos em trabalhar para alcançar esse objectivo e fazer uma diferença positiva na vida de quem servimos.
Nossa visão é ser reconhecidos como líderes em saúde e bem-estar na comunidade, oferecendo soluções inovadoras e eficazes para as necessidades médicas e emocionais de nossos pacientes. Buscamos continuamente aprimorar nossos serviços e expandir nossa oferta de especialidades, mantendo o mais alto padrão de qualidade e excelência em tudo o que fazemos
Cada paciente é recebido com carinho e dedicação, pois acreditamos que cuidar da sua saúde vai muito além de simplesmente tratar sintomas. Aqui, valorizamos cada sorriso, cada história e cada passo rumo ao seu bem-estar. Venha fazer parte dessa jornada conosco e descubra o cuidado que transforma vidas. Sua saúde é nossa prioridade número um
Se a perfeição não tem limites e, por isso mesmo, é praticamente impossível de alcançar, a nossa Clínica orgulha-se, diariamente, de dar o máximo no sentido de corresponder aos anseios de cada paciente para lhe oferecer um serviço de excelência. Queremos oferecer o melhor com o mínimo de riscos possíveis.
A evolução, tanto a nível de equipamento tecnológico altamente sofisticado, como de instalações, médicos de elevada reputação e de técnicos especializados, tem sido uma constante.
Queremos estar sempre na vanguarda do conhecimento na medicina, utilizando as mais modernas e eficazes técnicas cirúrgicas e não só.
Para manter os elevados padrões de qualidade que fomos habituando os nossos utentes ao longo dos anos, temos que continuar a procurar NOVAS SOLUÇÕES com rigor e ética. Todos os anos investimos cerca de 80% dos lucros em inovação e melhorias de condições de trabalho.
Os nossos pacientes são a nossa razão de ser e, mais que tudo, queremos que continuem a CONFIAR EM NÓS.
Para além do trabalho direto com os nossos pacientes, é nossa missão apoiar os mais desfavorecidos da nossa Comunidade.
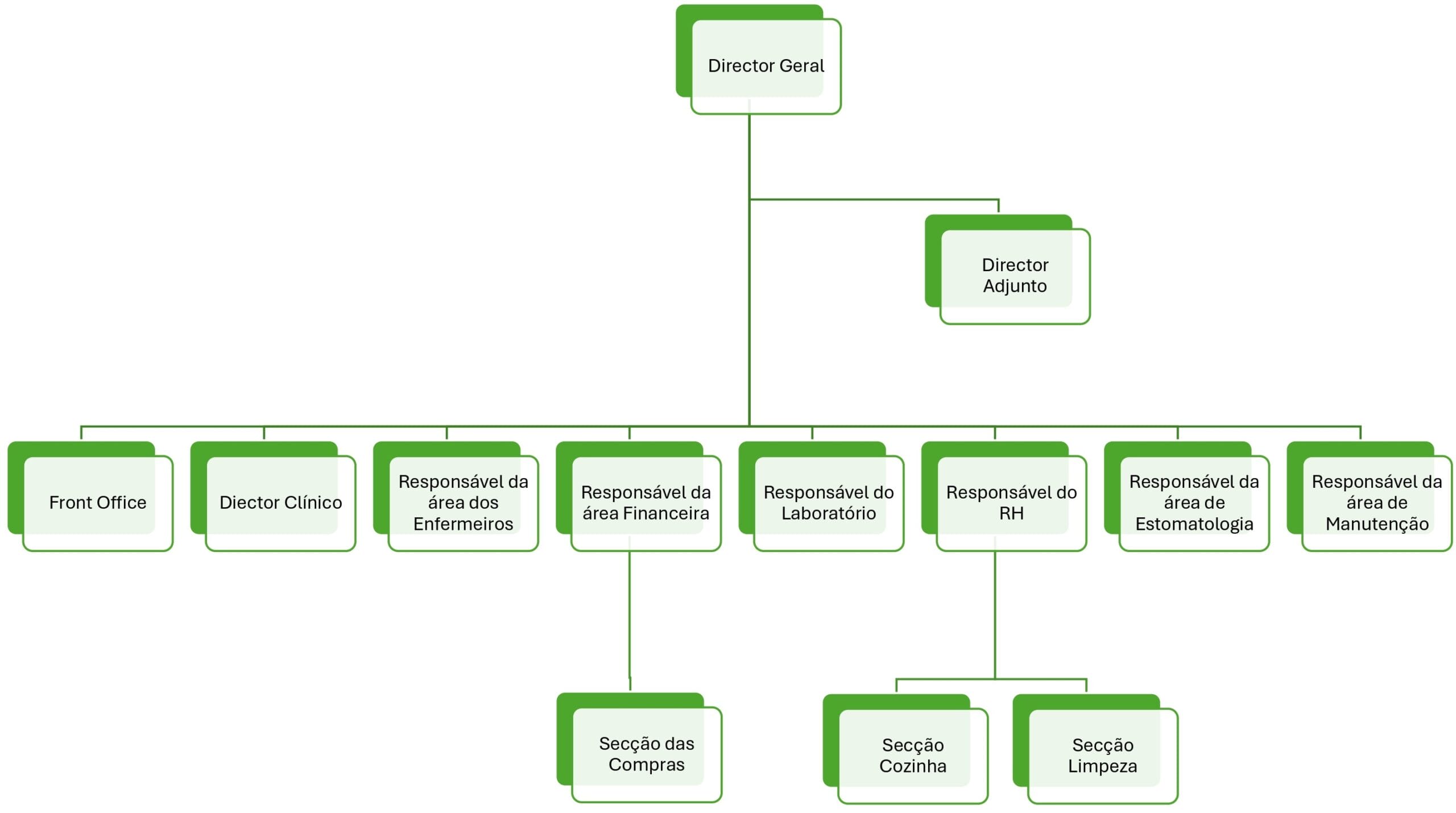
Trabalhamos em equipa para fornecer cuidados médicos excepcionais, liderados por uma visão unificada e compromisso com o bem-estar de nossos pacientes.
Esses são apenas alguns dos muitos testemunhos de pacientes que encontraram na Clínica Qualidade o cuidado médico que precisavam. Venha fazer parte da nossa comunidade e experimente você mesmo o atendimento excepcional que oferecemos. Sua saúde está em boas mãos!”
Localizada em Luanda Sul, a Clínica Qualidade se destaca por sua infra-estrutura de ponta, projetada para oferecer a você um ambiente de bem-estar incomparável. As Nossas instalações são mais do que uma clínica; são um refúgio de excelência médica, onde tratamentos personalizados, seguros e de alta qualidade são realizados com maestria. Venha conhecer o local onde o cuidado se transforma em uma experiência de luxo para a sua saúde.
Como uma instituição comprometida com a excelência em saúde, estamos empenhados em estabelecer parcerias sólidas e colaborativas com seguradoras, visando garantir o acesso contínuo e de qualidade aos serviços médicos para todos os segurados.
A Clínica Qualidade é uma instituição de saúde dedicada a proporcionar atendimento médico completo e abrangente para pacientes de todas as idades.
Segunda – Domingo
24h/24h